首页
走进冯了性
冯了性介绍
冯了性荣誉
冯了性文化
老字号故事
新闻中心
公司动态
公司声明
公示&招标
产品服务
大蜜丸
小丸
散剂
酒剂
片剂
酊剂
软膏剂
凝胶剂
党群建设
综合信息
学习交流
工青妇园地
人力资源
招聘岗位
应聘指南
联系我们
招商热线:
0757-82802873
质量咨询热线:
0757-82836215
首页
/
走进冯了性
/
冯了性介绍
冯了性荣誉
冯了性文化
老字号故事
新闻中心
/
公司动态
公司声明
公示&招标
产品服务
/
大蜜丸
小丸
散剂
酒剂
片剂
酊剂
软膏剂
凝胶剂
党群建设
/
综合信息
学习交流
工青妇园地
人力资源
/
招聘岗位
应聘指南
联系我们
/
招商热线:
0757-82802873
质量咨询热线:
0757-82836215
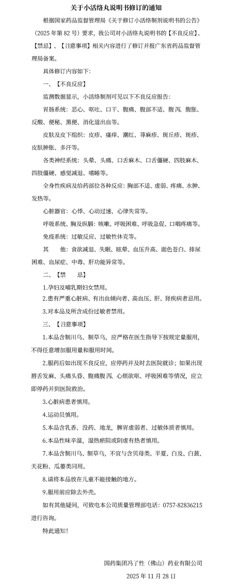
关于小活络丸说明书修订的通知
2025-11-28 15:06:08
返回
走进冯了性
冯了性介绍
冯了性荣誉
冯了性文化
老字号故事
新闻中心
公司动态
公司声明
公示&招标
产品服务
丸剂
散剂
酒剂
酊剂
片剂
党群建设
综合信息
学习交流
工青妇园地
人力资源
招聘岗位
应聘指南
联系我们
扫一扫
关注公众号
版权所有(C) 国药集团冯了性(佛山)药业有限公司
粤ICP备11051925号
粤公网安备 44060402002001号
分享到: